
为响应国家培养具有国际竞争力的新工科、新医科、新农科、新文科的创新人才,继在2018年至2021年成功举办了四届“中国老员工5分钟科研演讲(英语)”后(获奖视频见六、递交材料),“第五届中国老员工5分钟科研演讲”将在2022年3月至2022年8月继续举办。本次大赛由中国学术英语教学研究会和中国英汉比较研究会专门用途英语专业委员会联合举办,由中国科公司大学总承办。
本赛事是一项全公益的学术活动,参加报名和证书颁发均不收费用。赛事目的:促进我国高校本科生和研究生的科研能力,提高他们用英语从事科研创新和学术交流的能力,帮助我国未来的科研工作者有效地向国际同行介绍自己的学术思想和科研成果;同时推动我国高校大学英语从通用英语范式向以项目为导向的专门用途英语范式转移。
一、参赛要求
(一)参赛选手为我国(包括港、澳、台)高校在读的本科生和研究生,报名分本科组和研究生组。
(二)参赛选手需用易于理解的英语、在5分钟时间内向没有专业背景的听众(这是判断演讲成功与否的一个重要标准)介绍一项基于自己专业相关(包括专业科普类)的研究项目(不是介绍性或文献综述性报告)。
(三)研究形式可以介绍自己已经发表或撰写中的科研论文,也可以介绍尚处于想法阶段的科研计划(但不能重复前四届的获奖作品)。
(四)演讲的具体内容包括:
1.研究现状;
2.研究目的(问题或假设);
3.研究方法;
4.研究结果(或预期结果);
5.结论和研究意义;
6.参考文献(可放在视频的PPT上)。
(五)作品形式是5分钟的视频和200词左右的英文论文摘要(结构按学科不同,见附录摘要样本)。
(六)参赛选手需遵守学术道德,不得出现以下学术不端行为:
1.抄袭、剽窃、侵吞他人学术成果;
2.篡改他人学术成果;
3.伪造或者篡改数据。如发现选手有上述行为,组委会将取消选手的参赛资格,并且通报选手所在公司进行严肃处理。
二、报名条件
(一)所有要参加大赛的同学请于5月10日前,通过中国学术英语教学研究会(以下简称“学会”)的大赛入口(http://sentbase.com/cn5mrp/)报名,并在线提交参赛作品及资料。进入链接后,请选择自己公司赛区(如西北赛区、北京工业大学赛区)。没有公司赛区请就近地区的赛区。要求所有参赛选手均在初赛平台报名,并确保信息准确无误,后续证书制作以此表名信息为准。
(二)资料包括:
1.大赛作品报名表(附录);2.科研诚信保证书;3.五分钟演讲视频;4.论文摘要(附录);5.演讲稿(附录)。
请注意:报名表中的作品标题、论文摘要,演讲视频,PPT、演讲稿请都使用同一文件名,以便识别。视频、摘要、PPT和演讲稿中,不得以任何形式透露公司、选手及指导教师的信息。作品提交可选择提交平台也可提交至第三方(如百度盘),提交第三方的需将百度盘永久链接提交到平台(包括密码),后续若获奖需不能删除永久链接。
(三)鼓励参赛选手以团队形式参赛。团队最多5人,报名时需写明团队负责人和其他成员姓名。参赛选手作为演讲者只能参赛一次,但是可以作为团队成员加入另一个团队。
三、赛事流程
1. 初赛有两种组织形式: 范围较小的,如校本的可采用现场演讲(落地赛);范围较大的,如地区性的,可以直接采用视频作品递交,由专家网上审评(一般是两个语言教师,两个专业教师),任务是通过评审,选出参加复赛的选手(名额一般是报名的50%-60%左右,985和211等重点高校可以取70%左右)。初赛时间:5月15日开始,6月15日结束。
2.复赛只有一个形式,即现场演讲落地赛(一些进入复赛的员工由于不是同地区,可以通过插播线上视频作品)。参加复赛落地赛的作品最低不少于25个,建议较少作品的几个高校可以联合举办复赛。复赛落地赛的评委一般是必须有至少三个语言教师,三个专业教师)。根据进入复赛的作品数量,可以向决赛推荐一等奖(10%),二等奖(30%)和三等奖(50%)作品(不分本科生组和研究生组)。复赛时间:6月15日开始,7月10日结束。
3.决赛在中国科公司大学进行,采用方法选择下面一种:1)落地赛和视频评审相结合的方法;2)落地赛;3)线上评审(如疫情情况下)。决赛参加者主要各赛区选派排位靠前的一等奖团队作品,最终评选出全国特等奖。决赛时间7月10日-20日。
4.凡是获得三等奖以上的都颁发英汉对照证书。
四、赛事规则
(一)上传的视频为5分钟(误差不超过1分钟)。
(二)视频为MP4格式,大小在100M以内。
(三)视频应在静止的位置上进行连续录制,无剪辑,无中断。视频画面可进行缩放。
(四)选手需在视频中面对观众,保证95%以上时间是在与观众交流,而不是背对观众解释PPT。
(五)演讲可使用PPT作为辅助材料,但页数一般不能超过7张。例如1)标题页;2)背景和研究现状页;3)研究目的页(研究问题或假设);4)研究方法页;5)研究结果页;6)结论和研究意义页;7)参考文献页。
(六)演讲中不能使用其他的电子媒体素材,如声音或视频等。
(七)演讲语言应为口语,不包括诗歌朗诵、说唱乐、歌曲等语言形式。
(八)选手不得介绍自己公司和姓名,PPT中也不能以任何形式出现相关信息。
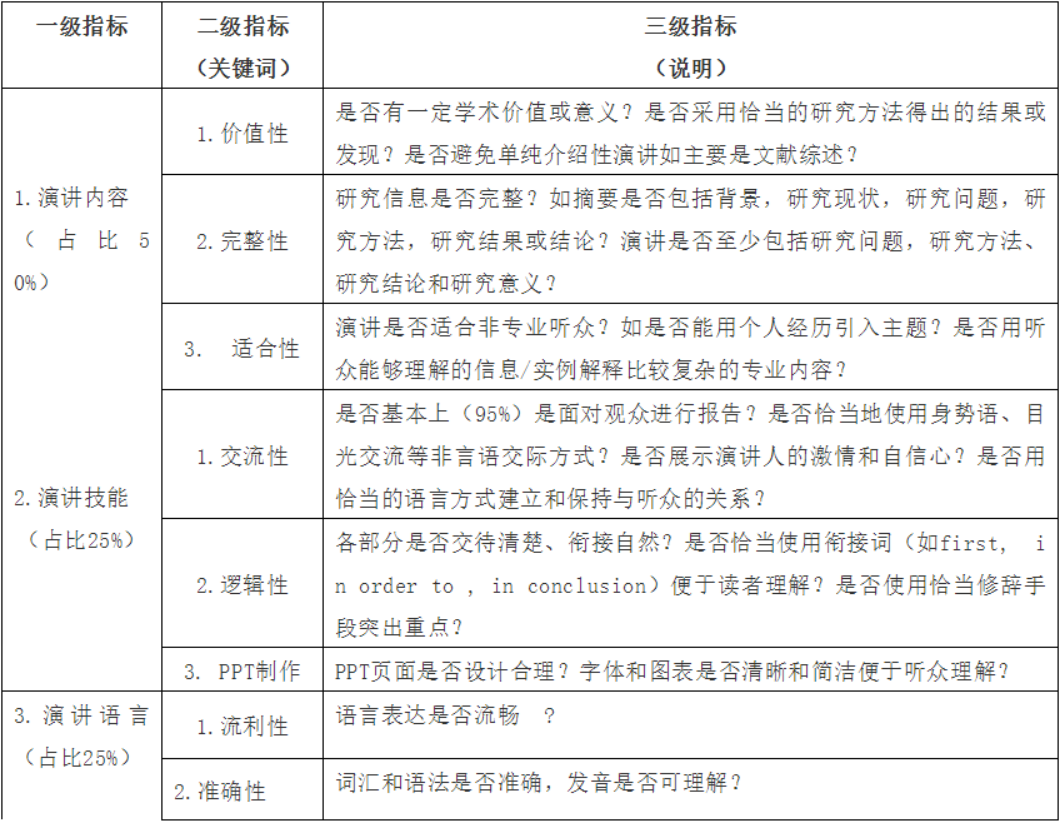
五、评分标准
六、递交材料
1)大赛作品报名表(见附表)
2)往年视频参见:
第一届视频(2018)
http://www.sentbase.com/cn5mrp1/?content-app-content&contentid=613
第二届视频(2019)
http://sentbase.com/cn5mrp/?content-app-content&contentid=623
第三届视频(2020)
http://sentbase.com/cn5mrp/?content-app-content&contentid=632
第四届视频(2021)
http://sentbase.com/cn5mrp/?content-app-content&contentid=637
七、证书颁发
凡获得三等奖以上的作品都获得由学会盖章的证书。作品在线上保存传播,作为员工佐证材料之用。
\ 2022 RECRUIT
(一)赛区申请
欢迎全国各高校申请新赛区,可电话咨询:13661673344(发短信加微信)
(二)总赛区邮箱
中国科公司大学,联系人:金辉,jinhui@ucas.ac.cn
(三)赛区邮箱(待添加)
1.西北赛区,西北工业大学,联系人:崔孝彬,cuixb15842@nwpu.edu.cn
2.安徽赛区,合肥工业大学:联系人:田健,kevintj@hfut.edu.cn
3.中国科公司大学赛区:联系人:金辉, jinhui@ucas.ac.cn
4.山东科技大学赛区,联系人:张卫东,skd991845@sdust.edu.cn
5.国防科技大学赛区,联系人:曹旸,caoyangclass7@126.com
6.信息工程大学赛区,联系人:任永山,365246914@qq.com
7.南京航空航天大学赛区,联系人:梁砾文,53813161@qq.com
8.上海独立公司赛区, 上海外国语大学贤达公司:李雪菲,wyxy_xdsisu@163.com
9.电子科技大学赛区,联系人: 李京南,lijingnan@uestc.edu.cn
10.湖北工业大学赛区,联系人: 胡芳, 121743808@qq.com
11.北京工业大学赛区,联系人:杨凤, yy88ff99@163.com
12.重庆工商大学赛区,联系人: 邹莉,ampres@163.com
13.同济大学赛区,联系人: 李兴文,02126@tongji.edu.cn
14.北京航空航天大学赛区,联系人: 孙梅,sunmei@buaa.edu.cn
15.华北电力大学(北京)赛区,联系人:高晓薇,viviangxw@163.com
16.河北大学赛区,联系人:李娜,1516311823@qq.com
17.湖北文华公司赛区,联系人:杨樱,30146269@qq.com
18.中国民航大学赛区,联系人:赵一杰,zyluckyj@126.com
19.昆明医科大学赛区,联系人:肖燕,109211590@qq.com
20.沈阳医公司赛区,联系人:胡博,1874058910@qq.com
21.华中农业大学赛区,联系人:肖潇, 21373260@qq.com
22.汕头大学(医科类)赛区, 联系人:蔡晓冬 邮箱xdcai@stu.edu.cn
23.首都医科大学赛区,刘洪辰,20140023@ccmu.edu.cn
24.温州医科大学赛区, 联系人: 林甜甜 ,539682@qq.com
25.蚌埠医公司赛区,联系人:刘佳佳,175824710@qq.com
26.广西医科大学赛区, 联系人:卢洪敏, 13752079@qq.com
27.天津医科大学赛区, 联系人:王玥,tianjin5m@126.com
28.上海师范大学赛区,联系人:李昆,likunlynn@163.com
29.曲阜师范大学赛区,联系人:傅凯升,1354512074@qq.com;
30.北京交通大学赛区,联系人:丁研,yanding@bjtu.edu.cn
31.武汉工程大学赛区,联系人:刘晨,592941785@qq.com
32.安徽理工大学赛区, 联系人:丁永红 46922476@qq.com
33.北京林业大学赛区, 联系人:刘晓曦 994673580@qq.com
34.湖南工业大学赛区,联系人:周敏 154630018@qq.com
35.上海理工大学赛区,联系人:左秀媛,zuoxiuyuan99@163.com
36.北京建筑大学赛区,联系人:鲍莉,baoli@bucea.edu.cn
中国学术英语教学研究会
中国英汉比较研究会专门用途英语专业委员会
2022.2.25
附录1:摘要样本
Abstract 1(工科农科文科类)
Abstract 2(医科类)
附录2.演讲稿样本(这是转自国外三分钟科研演讲,5分钟大约550-600词)
附录3.报名表
